Ich kann den TE schon verstehen warum er Proxmox und den Monitoring PI Extra haben will (falls es das ist was Martingo meint).
Beim PiHole (Werbefilter) würde ich aber auch schauen das dies entweder der Router übernimmt oder als VM auf dem Proxmox läuft. Wird garantiert nicht mehr verbrauchen als Proxmox+Pihole zusammen.
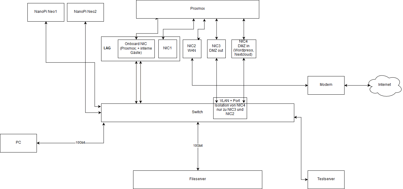
Zur Proxmox NIC Konfiguration: Das hängt halt davon ab ob du DMZ brauchst oder nicht.
RED Zone: Eine Bridge zum Internet (Modem?!)
GREEN Zone: Zweite Bridge fürs interne LAN.
DMZ Zone: Dritte Bridge (Virtuelles Netz) für deine Proxmox VMs
Als Distribution würde ich dir ipfire empfehlen.
Was sind denn deine Hardware Ansprüche? Soll der Router auch HW sein oder eher nicht?
Falls nicht würde ich zu einer IPfire Appliance raten (300€) oder zum apu Board (z.B.: APU2C4 als Kit) 200€.
Beim PiHole (Werbefilter) würde ich aber auch schauen das dies entweder der Router übernimmt oder als VM auf dem Proxmox läuft. Wird garantiert nicht mehr verbrauchen als Proxmox+Pihole zusammen.
Zur Proxmox NIC Konfiguration: Das hängt halt davon ab ob du DMZ brauchst oder nicht.
RED Zone: Eine Bridge zum Internet (Modem?!)
GREEN Zone: Zweite Bridge fürs interne LAN.
DMZ Zone: Dritte Bridge (Virtuelles Netz) für deine Proxmox VMs
Als Distribution würde ich dir ipfire empfehlen.
Was sind denn deine Hardware Ansprüche? Soll der Router auch HW sein oder eher nicht?
Falls nicht würde ich zu einer IPfire Appliance raten (300€) oder zum apu Board (z.B.: APU2C4 als Kit) 200€.
)