[Sammelthread] AMD K7 - Sockel A (462)

For 2600+ xp-m: That depends on it’s speed. At 2700MHz between 1.85 and 1.90 for the better ones to boot (only). 2 do 1.85, 1 does 1.90.
I also have 1 that needs 1.925 and 1 needs 1.975.
after this voltages scale fast but some chips still do 2784-2800MHz.
 
Zuletzt bearbeitet:
Wenn Du diese Anzeige nicht sehen willst, registriere Dich und/oder logge Dich ein.
Guten Morgen alle zusammen ;]
Ich kann euch ein paar weitere Ergebnisse meiner K7S5A-tests zeigen:

Hier ganz simpel mit einem 512er -Riegel SD-RAM. Schön zu sehen die Skalierung von 100 zu 133 MHz RAM-Takt im den unteren Spalten.
Oben: mod2 mit CL2 und mod3 mit CL3, was hier praktisch keinen Unterschied macht.

Die Latenz (RAM-Test 4) ist bislang bei allen Riegeln, egal ob DD oder SD auf 133 MHz sehr viel schlechter als auf 100 MHz.
bench5_SD_Vergleich.PNG



Mit den beiden 1024 MB-Riegeln die beim Kauf im System waren läuft Super Pi 32 M auf 133 MHz nicht durch. Offiziell werden auch nur maximal 1 GB Arbeitsspeicher unterstützt.
bench2.PNG


Auch hier macht 100 MHz RAM-Takt die augenscheinlich bessere Figur.
bench3.PNG

Keine Chance mit 2 SD-Riegeln auf 133 MHz. So bootet das Board nicht bzw. ist extrem instabil. Laut einem BIOS-readme ein bekanntes Problem.
bench4.PNG
 
@jumpel
Interessante Ergebnisse. Anscheinend skalliert das board bei SD-RAM von 100MHz zu 133MHz. Bei DDR RAM nicht mehr. Mit welcher BUS Geschgwindigkeit hast du getestet? Ich nehme mal an, dass es 100MHz sind. Ich kann mir schon vorstellen, dass bei asynchronen Takten zwischen CPU und RAM, der Chipsatz limitiert (bei DDR) und es zu Verlusten kommen kann. Hast du eines der mod BIOSe mal probiert?

------

Neuzugänge:
1609276975280.jpeg

1609277002557.jpeg

1609277024268.jpeg
 
Spinn ich!? 0711 als Produktionsdatum, ehrlich? Noch nie gesehen.
Schön das du die gerettet hast und XPMW lässt ja auch hoffen ;] Alle mit dem gleichen Stepping/Code, wie hast du denn das geschafft?

Zu deiner Frage: Ja, 100 MHz FSB. Habe noch einen Thunderbird mit 1333 MHz da, den will ich auch noch drauf packen und alles nochmal bei 133 MHz FSB checken.
Nein, bislang habe ich das BIOS noch nicht aktualisiert, steht aber auf dem Plan.
 
@jumpel
Die XP-M CPUs sind kommen aus der Bucht. Um ehrlich zu sein, sind es eher Nummer 4+5+6 mit dem gleichen Stepping und Datum aus 2007. Den Link hatte ich schon hier : #3.534 gepostet. Da diese CPUs immer noch da waren, habe ich die letzten 3 Stück gekauft. Jetzt sind wieder 3 Stk. verfügbar. Die ersten drei sind eher durchschnitllich (#3.800 ), aber abseits von HWBot machen diese CPUs sich gut um in einem Build zu arbeiten. Die CPUs sehen neu und unbenutzt aus. Ich nehme mal an, dass der Versender noch mehr davon hat.

Bin auf weitere Ergebnisse gespannt! :bigok:
 
VDYHA habe ich auch noch nie gesehen, VPMW aber schon. Hast du den schon angetestet ?
 
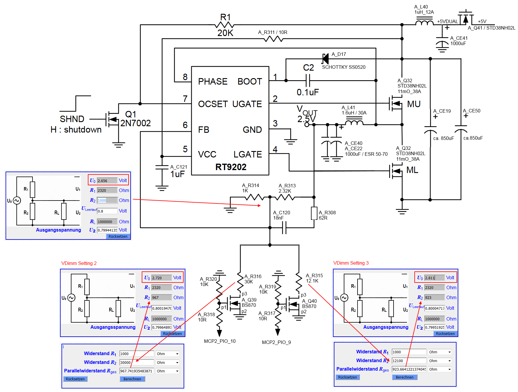
Da ich mir noch ein 2tes Asus Board aufbaue mal eine interessante Erkenntnis. Für Umbaukosten von ca. 40ct (Reichelt) steigert sich ein gutes Board ganz ansehnlich. Anbei ein paar kurze Ergebnisse mit meinen 2x512MB Qimonda CE-5 und digitalbath EBED Bios:

219MHz GoldMemory ohne Mods bei 2.7V Bios
Anschließend erste Umbauten.

VDD Modifinierzung:
C217 & R629 entfernt
VDD Mod mit 2MEG Poti

VDIMM Modifizierung:
R308 & C120 entfernt
R313=240R
R314=110R (Bios 2.6V)
R316=2.7K (Bios 2.7V)
R315=820R (Bios 2.8V)
R316||R315=93.62R (Bios 2.9V)

Bios 2.6V => new calc 2.548V; real 2.55V
Bios 2.7V => new calc 2.617V; real 2.62V
Bios 2.8V => new calc 2.780V; real 2.73V
Bios 2.9V => new calc 2.854V; real 2.85V

247MHz GoldMemory Bios 2.6V => new calc 2.548V; real 2.55V mit Standard VDD 1.53V
262MHz GoldMemory Bios 2.6V => new calc 2.548V; real 2.55V mit VDD Mod kleinste Stufe 1.73V
263MHz GoldMemory Bios 2.7V => new calc 2.617V; real 2.62V mit VDD Mod kleinste Stufe 1.73V
264MHz GoldMemory Bios 2.8V => new calc 2.780V; real 2.73V mit VDD Mod kleinste Stufe 1.73V
265MHz GoldMemory Bios 2.9V => new calc 2.854V; real 2.85V mit VDD Mod kleinste Stufe 1.73V
266MHz GoldMemory Bios 2.9V => new calc 2.854V; real 2.85V mit VDD Mod 1.875V
264MHz Bios => 264.7MHZ CPU-Z maximaler Windows Boot, MemTest 1000% & 32M & Aida bei dieser Frequenz

Tests mit 2x512MB TCCD sind nun in Arbeit. Weitere Umbauten am Board zwischen Januar und Februar.
 

Anhänge

  • Komplett_Schaltbild.png
    Komplett_Schaltbild.png
    74,3 KB · Aufrufe: 218
  • Asus_A7N8X_Deluxe_VDimm_Version2.png
    Asus_A7N8X_Deluxe_VDimm_Version2.png
    53,3 KB · Aufrufe: 213
  • VDD.jpg
    VDD.jpg
    201,2 KB · Aufrufe: 203
  • VDimm.jpg
    VDimm.jpg
    320,7 KB · Aufrufe: 203
  • 264M_Aida_SuperPI32M.jpg
    264M_Aida_SuperPI32M.jpg
    165,6 KB · Aufrufe: 207
  • 264M_HCIMemTest.jpg
    264M_HCIMemTest.jpg
    161,6 KB · Aufrufe: 198
Auweia, ist das interessant und spektakulär !!! o_O :eek:o_O:eek:o_O Sehr umfangreich.

Ich bin der Meinung, sowas gab es zur damaligen Hochzeit von Sockel A nicht, dass man sich so intensiv damit beschäftigt hat. Hut ab vor allen Usern, die die Ahnung davon haben. Ich jedenfall nicht !
Da staune ich nur 👍🙏
 
@Atlan1980
Klasse Arbeit! So wie ich das sehe, skalliert dein board ab 1,73V nicht mehr wirklich. Hast du ein -E gemoddet? Seltsam, mein A7N8X-E (Nr.3) aus 2003/41 (NB) skalliert auch nicht mehr oberhalb 1,73V. Hast du mal nachgesehen, ob die VRM von VDD warm wird? Soweit ich mich erinnern kann war der VDD-VRM am Anfang sehr warm, vor allem bei hoher VDD Spannung. Nach dem recap bleibt diese VRM kühl. Mein -E Nr3 kommt mit ach und krach auch auf 263/264MHz.

Die 264MHz ist ja mitlerweile ein magischer Wert. Ich habe drei boards (1x ASRock K7NF2, 2x ASUS A7N8X-E), wo maximal 263/264MHz drin ist. Tzk hat ja auch ein ASUS mit 264MHz. Meist steigt ab 265MHz bei mir zuerst USB aus, dann VGA. Ich habe bisher nur einen Run Pi 1M mit 265Mhz hin bekommen. Ich hoffe ja, dass du mehr hin bekommst! Vielleicht ist mit einem anderen BIOS mehr drin. Falls du ein -E hast, kann du ja das BIOS in der Anlage flashen. Dann das Preset custom#5 / custom#6 ausprobieren.

Ist ein recap und ein Vtt mod geplant?


Edit: Ich sehe im Bild gerade, du hast ein -E. :bigok:
 

Anhänge

  • A7N8X-E_619XT_B2A.zip
    296,8 KB · Aufrufe: 217
Auweia, ist das interessant und spektakulär !!! o_O :eek:o_O:eek:o_O Sehr umfangreich.

Ich bin der Meinung, sowas gab es zur damaligen Hochzeit von Sockel A nicht, dass man sich so intensiv damit beschäftigt hat. Hut ab vor allen Usern, die die Ahnung davon haben. Ich jedenfall nicht !
Da staune ich nur 👍🙏
Dito. Vielen hier haben unglaublich was drauf! Thnx for sharing!
 
Danke für die lieben Worte. Mein Dank geht auch an das HWLuxx Team für die schönen Links/Quellen, den Bios Support , die Schaltpläne usw. usf. Sonst wäre das Gesamtergebnis nicht so wie es ist! Eine einmalige Kombi beim Asus. Ich denke mal die billigen Mods zeigen das man das gesamte Low Volt Potential mit wenigen Bauteilen ohne teure Polys freilegen kann.

@digitalbath
Generell ist fast das gesamte Potential des Boards mit VDD 1.75V abrufbar. Das Board / Layout / System scheint mal wieder bei den ominösen 265MHz am Ende zu sein. USB zeigt bei mir auch sporadische Ausfälle auf der Grenze. Gerne probiere ich alle deine Bios Versionen darauf aus (wie richtig erkannt ist es ein E-Deluxe). Generell bekommt es von mir aus auch alle sinnvollen Modifikationen. Aber Schritt für Schritt da die Leiterbahnen beim Asus immer schön knapp am Elko vorbei laufen. Bei Fehlern weiß ich dann wenigstens wo ich es vermasselt habe. Ich glaube aber das hier maximal noch 1 MHz versteckt ist. Ich werde mal schauen was mit 1M usw. geht damit man es mit XS besser vergleichen kann.

Ich habe habe aber auch den DFI FAQ Thread überflogen. Selbst SAE hatte NUR ein Standard Setting von VDD 2.2V (H2O) und 263MHz mit HyperX BH-5 2x256M 3.5V. Das war sein Bestes im Bestand. Ab und zu ist ja von Boards zu lesen die 270 - 280M geschafft haben sollen. 1M, Screen, Windows Boot steht leider nicht dabei. Zumindest sind die 32M Runs hier ein gewisser Standard. Mit den Mods sind wir mit dem Asus gleich auf. Einen guten Rutsch wünsche ich schonmal!
 
System scheint mal wieder bei den ominösen 265MHz am Ende zu sein.
Ja. Ich hab das Gefühl da bremst uns was. Wenn der Chipsatz den Takt schafft, dann rennen wir wie immer bei 264/65Mhz gegen die Wand. Falls der Chipsatz zu schlecht ist, dann früher.
Selbst SAE hatte NUR ein Standard Setting von VDD 2.2V (H2O) und 263MHz mit HyperX BH-5 2x256M 3.5V.
Die 263Mhz sind bestimmt auch kein Zufall... :d Bei Ergebnissen >270Mhz sind wir meist nicht mehr im Bereich der absoluten Stabilität, ich gehe davon aus das diese Boards zwar über die 265Mhz Grenze gehen, dort dann aber das gleiche Problem wie bei uns besteht. Vielleicht ist es ja ne Limitierung des Chipsets? Laufzeitkonflikt im Silizium oder so? Kann ja alles sein... Oder wir brauchen wirklich bessere/andere Romsips.
 
Ich könnte mir vorstellen, dass die SB auch mit daran Schuld ist. Die wird ja auch mit der höheren Vdd Spannung versogt. Die USB Ausfälle weisen m.M.n. darauf hin.
Vielleicht liegt es auch am BIOS? Wer weiß. Ich habe jedenfalls die romsips Register von DFI und anderen boards verglichen. Abseits der uns bekannten Werte gibt es nicht viele Unterschiede. DFI hat an zwei Stellen andere Werte. Diese bringen aber nur minimal etwas. Ich habe diese DFI Werte in die presets custom #5 und custom#6 mit eingepflegt. Trotzdem gibt es vielleicht noch Potenzial in den romsips. Hier kann jeder mit die passenden Werte entwickeln. Dazu braucht man nur das tool von Infrared.
Dann kann ich mir auch vorstellen, dass es mit vom Speicher abhängt. Je nach RAM Typ reagieren die romsips anders, bzw. man braucht andere romsips, damit man hohen FSB erreichen kann.
 
Ich bin mal wieder am "anderen" (langsamen) Ende fündig geworden.. :cool:

Hab ein K7S41GX geschenkt bekommen und jenes kann bis auf 50MHz FSB runter. Damit ergibt sich für mich ein neuer Tiefst-Rekord. :fresse2:

WP_20210101_16_26_42_Pro.jpg

Leider kennt das Board keine Spannungseinstellungen, da war das Asus A7V133 besser, kann aber "nur" 90MHz FSB.
 
Ich klassisch mit mbm5. Alternativ coretemp, hwinfo oder aida.
 
MSI K7N2 Delta-ILSR Board 3

Northbridge: 0323A1 SPP Ultra 400


Southbridge: 0326A4 MCP-T


MSI K7N2 Delta-ILSR Board 2

Northbridge: 0323A1 SPP Ultra 400


Southbridge: 0326A4 MCP-T


MSI K7N2G-ILSR Board 1

Northbridge: 0318A3 IGP


Southbridge: 0310A3 MCP-T


MSI K7N2G Board 2

Northbridge: 0304A3 IGP


Southbridge: 0304A3 MCP


Asus A7N8X-E Deluxe v1.01 Board 3

Northbridge: 0342A1 SPP Ultra 400


Southbridge: 0343A4 MCP-T




@ jumpel
Bitte mal aus deinem Beitrag Nr. 3946 noch die Revisions-Nr. des Abit NF7 posten. Danke ;)

@ Sparksnl
Bitte weitere Informationen zu deinem Abit NF7 aus Beitrag Nr. 4079 -> genaue Bezeichnung des Boards, Revisions-Nr. und Seriennummer, dann übernehme ich es in die nF2 Tabelle. Gleiches gilt für deinen Beitrag Nr. 4192 ! Danke ;)
 
Zuletzt bearbeitet:
Die momentan realistische Grenze beim nF2 werden die sub 270-MHz sein. USB/Sound/LAN fällt darüber wirklich gerne aus. 3D stabil wird da auch so eine Sache gewesen sein. Bilder als Beweis gibts afaik keine mehr. Andererseits ist der FSB schnell mach kurz hochgezogen :grrr:

Viele Ergebnisse mit Minusgraden und Singlechannel im Bot...
 
Too bad I won’t be doing 266MHz fsb anytime soon because my best nf7-s is still defective and today I found out that besides 1 mosfet the NB is defective as well.
Still looking for a good board.
 
Bei ist mal bei einem Pi 1M run USB und VGA ausgefallen, Pi lief trotzdem sauber durch und beendete das Ganze mit einem sauberen peep. Seltsam ist es aber trotzdem warum das so ist. Ich werde das mal mit dem PS/2 Anschluss und PCI Grafikkarte mal versuchen. Vielleich ist dann mehr drin.

Ich habe in den letzten Tagen mein NF7 (ohne -S; mit bunten RAM bänken) v2 zum testen raus geholt. Es ist bisher mein schlechtestes NF2 board (ungemoddet). Das board schafft gerade noch so die 240MHz bei Vdd=1,7 (real 1,75V) in 32M. Ich habe dem board vorerst einen provisorisch gelegten Vdd mod gegönnt. Scheinbar skalliert das board noch mit >2,0V. Mehr als 2,1V (Vdd) bin ich nicht gegangen. Ich möchte das bord nicht himmeln. NB und SB bleiben dabei kühler als meine ASUS boards bei weniger Spannung. Ein nF2 Chip mit geringen Leckströmen? Gebracht hat es nicht viel. Ins Windows kann ich zwar mit fast FSB 260MHz booten. 32M stabil ist das aber nicht. Ich bekomme schnell einen reboot oder einen Fehler in 32M. Ob das Spannungs-Schwankungen sind? Ich werde zuerst bei dem board ein recap durchziehen, bevor ich mit dem board weiter testen kann. Mein mod BIOS mit den aktuellen presets hat hier nichts gebracht. Ein paar BIOS Versionen fürs NF7 mit den neuen presets werde ich demnächst hochladen können.

@Sparksnl
You're leading hardwareluxx with 266MHz. :bigok:
I would also try an ASRock. This is a cheap board to play with. This board gets only two negative points from me:
1. bootable FSB is max at ~225MHz. You'll have to use clockgen to get max FSB.
2. 5V two phase Vcore regulation. A 12V supply mod should be doable.
( maybe a 3. point : Vcore mosfets gets hot. Small 60A mostets are soldered)

Or trying an A7N8X-E?
 
Zuletzt bearbeitet:
Beim Abit hat hoher Takt wohl auch was mit dem RAM zu tun.

"honestly, i've been playing with my current setup for about two weeks, after vtt mod... and i'm about to retire on this hunt for 250 FSB 11-2-2 cas2 Dual STABLE
biggrin.gif

vdd 1.6-2.2v, vdimm 3.0v-3.5v, vtt 1.50-1.75v... being there and done all that... even 80mm tornado blowing on SB or NB, all Integrated with SB devices OFF...
at this point i think it's my mobile (for which i feel 244 is hell of a stretch already!) not catching up with FSB request or sth
biggrin.gif

but i see folks on my native ( Polish ) forum having 250+ FSB with 2x512MB of some Hynix43 stix at lousy 11-4-4 cas2.5. but still, that's over 250FSB on NF2...
or like u say - there's something else that needs to be modded on this board to take BH-5 / CH-5 higher at tight timmings...
i wish we knew DFI's secret to high FSB"


An diesen Boards wurde auch schon viel rumgelötet und experimentiert...
Wer da ein 280-MHz hat, hatte entweder viel Glück oder weiß was, was andere nicht wussten... warum meines bei 1.95V NB abschaltet verstehe ich auch nicht
 
Kann schon sein. Ich habe beim NF7 mit Hynix BT-D43, TCCD und Qimonda DE-5 probiert. Ich habe bei allen mehr oder minder schnell Fehler bekommen. Normalerweise sind die Hynix BT Riegel relativ anspruchslos. Man muss nur die alpha timings entschärfen und die Vdimm Spannung auf 2,8V setzten. Ich vermute, dass eine oder mehrere caps hin sind. Ich werde die alle mal tauschen, dann weiß ich mehr.

edit:
Cl2 habe ich nicht probiert. Dazu fehlt noch der dirty-punk mod

edit2:
VTT habe ich auch nicht gemessen. Hole ich nach dem recap nach.
 
I allready have 2 Asus boards (untested) and 5 NF-7(s or no s) and 1 dead... 1 working NF7 does 260 unmodded for NB.
My DFI does 260 as well but I leave it as it is for now. It comes unmodded.
My MSI did 260 as well (only a mem mod was done).

I am currently looking for a good nf7, I bought 2 for a good price lately, but both max out at 240 @1.6//1.7v. I am looking at what causes it not to scale on NB voltage. My best NF7-s did 266 unmodded at 1.6v.
I will find what I am looking for, if I have to buy them all I will...
 
Hardwareluxx setzt keine externen Werbe- und Tracking-Cookies ein. Auf unserer Webseite finden Sie nur noch Cookies nach berechtigtem Interesse (Art. 6 Abs. 1 Satz 1 lit. f DSGVO) oder eigene funktionelle Cookies. Durch die Nutzung unserer Webseite erklären Sie sich damit einverstanden, dass wir diese Cookies setzen. Mehr Informationen und Möglichkeiten zur Einstellung unserer Cookies finden Sie in unserer Datenschutzerklärung.


Zurück
Oben Unten refresh